tel: 0208 888 3388

Party Walls - Introduction

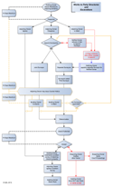
When proposing to build on, or at a boundary, or build or dig nearer than 6 metres to a building on another property, or to do works which affect a wall, or floor, shared with one or more neighbours, the Party Wall etc. Act, 1996, governs the types of work that can be done, and the procedures to be followed.

 

This section gives advice on what you should know about:-

Party Wall etc. Act